源码解析:K8s 创建 pod 时,背后发生了什么(三)(2021)
本文基于 2019 年的一篇文章 What happens when … Kubernetes edition! 梳理了 k8s 创建 pod(及其 deployment/replicaset)的整个过程, 整理了每个重要步骤的代码调用栈,以在实现层面加深对整个过程的理解。
原文参考的 k8S 代码已经较老(v1.8/v1.14 以及当时的 master),且部分代码
链接已失效;本文代码基于 v1.21。
由于内容已经不与原文一一对应(有增加和删减),因此标题未加 “[译]” 等字样。感谢原作者(们)的精彩文章。
篇幅太长,分成了几部分:
- 源码解析:K8s 创建 pod 时,背后发生了什么(一)(2021)
- 源码解析:K8s 创建 pod 时,背后发生了什么(二)(2021)
- 源码解析:K8s 创建 pod 时,背后发生了什么(三)(2021)
- 源码解析:K8s 创建 pod 时,背后发生了什么(四)(2021)
- 源码解析:K8s 创建 pod 时,背后发生了什么(五)(2021)
- 图解 JuiceFS CSI 工作流:K8s 创建带 PV 的 Pod 时,背后发生了什么
水平及维护精力所限,文中不免存在错误或过时之处,请酌情参考。 传播知识,尊重劳动,年满十八周岁,转载请注明出处。
2 kube-apiserver
请求从客户端发出后,便来到服务端,也就是 kube-apiserver。
2.0 调用栈概览
// 启动时注册 AuthN/AuthZ/Audit 等等各种 request handler
buildGenericConfig
|-genericConfig = genericapiserver.NewConfig(legacyscheme.Codecs) // cmd/kube-apiserver/app/server.go
NewConfig // staging/src/k8s.io/apiserver/pkg/server/config.go
|-return &Config{
Serializer: codecs,
BuildHandlerChainFunc: DefaultBuildHandlerChain,
} /
/
/
/
DefaultBuildHandlerChain // staging/src/k8s.io/apiserver/pkg/server/config.go
|-handler = genericapifilters.WithAuthorization(handler)
|-handler = genericapifilters.WithAudit(handler)
|-handler = genericapifilters.WithAuthentication(handler)
|-handler = ...
|-return handler
// 请求来了之后会依次执行相关 handler,其中之一就是 AuthN handler
WithAuthentication
|-withAuthentication
|-resp, ok := AuthenticateRequest(req)
| |-for h := range authHandler.Handlers {
| resp, ok := currAuthRequestHandler.AuthenticateRequest(req)
| if ok {
| return resp, ok, err
| }
| }
| return nil, false, utilerrors.NewAggregate(errlist)
|
|-audiencesAreAcceptable(apiAuds, resp.Audiences)
|-req.Header.Del("Authorization")
|-req = req.WithContext(WithUser(req.Context(), resp.User))
|-return handler.ServeHTTP(w, req)
2.1 认证(Authentication)
kube-apiserver 首先会对请求进行认证(authentication),以确保 用户身份是合法的(verify that the requester is who they say they are)。
apiserver 启动时,会注册一些 AuthN 相关的配置项, 具体见 源码解析:K8s 创建 pod 时,背后发生了什么(一)(2021)。 用户可以配置多个 authenticator,不同 authenticator 做的事情有所不同:
- x509 handler 验证该 HTTP 请求是用 TLS key 加密的,并且有 CA root 证书的签名。
- bearer token handler
验证请求中带的 token(HTTP Authorization 头中),在 apiserver 的 auth file 中是存在的(
--token-auth-file)。 - basicauth handler 对 basic auth 信息进行校验。
如果认证成功,就会将 Authorization header 从请求中删除,然后在上下文中 加上用户信息, 这使得后面的步骤(例如鉴权和 admission control)能用到这里已经识别出的用户身份信息。
// staging/src/k8s.io/apiserver/pkg/endpoints/filters/authentication.go
// 注册 AuthN handler
// Create an http handler that tries to authenticate the given request as a user, and then
// stores any such user found onto the provided context for the request.
// On success, "Authorization" header is removed from the request and handler
// is invoked to serve the request.
func WithAuthentication(handler http.Handler, auth authenticator.Request, failed http.Handler,
apiAuds authenticator.Audiences) http.Handler {
return withAuthentication(handler, auth, failed, apiAuds, recordAuthMetrics)
}
func withAuthentication(handler http.Handler, auth authenticator.Request, failed http.Handler,
apiAuds authenticator.Audiences, metrics recordMetrics) http.Handler {
return http.HandlerFunc(func(w http.ResponseWriter, req *http.Request) {
resp, ok := auth.AuthenticateRequest(req) // 遍历所有 authenticator,任何一个成功就返回 OK
if !ok
return failed.ServeHTTP(w, req) // 所有认证方式都失败了
if !audiencesAreAcceptable(apiAuds, resp.Audiences) {
fmt.Errorf("unable to match the audience: %v , accepted: %v", resp.Audiences, apiAuds)
failed.ServeHTTP(w, req)
return
}
req.Header.Del("Authorization") // 认证成功后,这个 header 就没有用了,可以删掉
// 将用户信息添加到请求上下文中,供后面的步骤使用
req = req.WithContext(WithUser(req.Context(), resp.User))
handler.ServeHTTP(w, req)
})
}
AuthenticateRequest() 实现:遍历所有 authenticator,任何一个成功就返回 OK,
// staging/src/k8s.io/apiserver/pkg/authentication/request/union/union.go
func (authHandler *unionAuthRequestHandler) AuthenticateRequest(req) (*Response, bool) {
for currAuthRequestHandler := range authHandler.Handlers {
resp, ok := currAuthRequestHandler.AuthenticateRequest(req)
if ok
return resp, ok, err
}
return nil, false, utilerrors.NewAggregate(errlist)
}
2.2 鉴权(Authorization)
发送者身份(认证)是一个问题,但他是否有权限执行这个操作(鉴权),是另一个问题。 因此确认发送者身份之后,还需要进行鉴权。
鉴权的过程与认证非常相似,也是逐个匹配 authorizer 列表中的 authorizer:如果都失败了,
返回 Forbidden 并停止 进一步处理。如果成功,就继续。
内置的 几种 authorizer 类型:
- webhook: 与其他服务交互,验证是否有权限。
- ABAC: 根据静态文件中规定的策略(policies)来进行鉴权。
- RBAC: 根据 role 进行鉴权,其中 role 是 k8s 管理员提前配置的。
- Node: 确保 node clients,例如 kubelet,只能访问本机内的资源。
要看它们的具体做了哪些事情,可以查看它们各自的 Authorize() 方法。
2.3 Admission control
至此,认证和鉴权都通过了。但这还没结束,K8s 中的其它组件还需要对请求进行检查, 其中就包括 admission controllers。
与鉴权的区别
- 鉴权(authorization)在前面,关注的是用户是否有操作权限,
- Admission controllers 在更后面,对请求进行拦截和过滤,确保它们符合一些更广泛的集群规则和限制, 是将请求对象持久化到 etcd 之前的最后堡垒。
工作方式
- 与认证和鉴权类似,也是遍历一个列表,
- 但有一点核心区别:任何一个 controller 检查没通过,请求就会失败。
设计:可扩展
- 每个 controller 作为一个 plugin 存放在
plugin/pkg/admission目录, - 设计时已经考虑,只需要实现很少的几个接口
- 但注意,admission controller 最终会编译到 k8s 的二进制文件(而非独立的 plugin binary)
类型
Admission controllers 通常按不同目的分类,包括:资源管理、安全管理、默认值管 理、引用一致性(referential consistency)等类型。
例如,下面是资源管理类的几个 controller:
InitialResources:为容器设置默认的资源限制(基于过去的使用量);LimitRanger:为容器的 requests and limits 设置默认值,或对特定资源设置上限(例如,内存默认 512MB,最高不超过 2GB)。ResourceQuota:资源配额。
3 写入 etcd
至此,K8s 已经完成对请求的验证,允许它进行接下来的处理。
kube-apiserver 将对请求进行反序列化,构造 runtime objects( kubectl generator 的反过程),并将它们持久化到 etcd。下面详细 看这个过程。
3.0 调用栈概览
对于本文创建 pod 的请求,相应的入口是 POST handler ,它又会进一步将请求委托给一个创建具体资源的 handler。
registerResourceHandlers // staging/src/k8s.io/apiserver/pkg/endpoints/installer.go
|-case POST:
// staging/src/k8s.io/apiserver/pkg/endpoints/installer.go
switch () {
case "POST": // Create a resource.
var handler restful.RouteFunction
if isNamedCreater {
handler = restfulCreateNamedResource(namedCreater, reqScope, admit)
} else {
handler = restfulCreateResource(creater, reqScope, admit)
}
handler = metrics.InstrumentRouteFunc(action.Verb, group, version, resource, subresource, .., handler)
article := GetArticleForNoun(kind, " ")
doc := "create" + article + kind
if isSubresource {
doc = "create " + subresource + " of" + article + kind
}
route := ws.POST(action.Path).To(handler).
Doc(doc).
Operation("create"+namespaced+kind+strings.Title(subresource)+operationSuffix).
Produces(append(storageMeta.ProducesMIMETypes(action.Verb), mediaTypes...)...).
Returns(http.StatusOK, "OK", producedObject).
Returns(http.StatusCreated, "Created", producedObject).
Returns(http.StatusAccepted, "Accepted", producedObject).
Reads(defaultVersionedObject).
Writes(producedObject)
AddObjectParams(ws, route, versionedCreateOptions)
addParams(route, action.Params)
routes = append(routes, route)
}
for route := range routes {
route.Metadata(ROUTE_META_GVK, metav1.GroupVersionKind{
Group: reqScope.Kind.Group,
Version: reqScope.Kind.Version,
Kind: reqScope.Kind.Kind,
})
route.Metadata(ROUTE_META_ACTION, strings.ToLower(action.Verb))
ws.Route(route)
}
3.1 kube-apiserver 请求处理过程
从 apiserver 的请求处理函数开始:
// staging/src/k8s.io/apiserver/pkg/server/handler.go
func (d director) ServeHTTP(w http.ResponseWriter, req *http.Request) {
path := req.URL.Path
// check to see if our webservices want to claim this path
for _, ws := range d.goRestfulContainer.RegisteredWebServices() {
switch {
case ws.RootPath() == "/apis":
if path == "/apis" || path == "/apis/" {
return d.goRestfulContainer.Dispatch(w, req)
}
case strings.HasPrefix(path, ws.RootPath()):
if len(path) == len(ws.RootPath()) || path[len(ws.RootPath())] == '/' {
return d.goRestfulContainer.Dispatch(w, req)
}
}
}
// if we didn't find a match, then we just skip gorestful altogether
d.nonGoRestfulMux.ServeHTTP(w, req)
}
如果能匹配到请求(例如匹配到前面注册的路由),它将
分派给相应的 handler
;否则,fall back 到
path-based handler
(GET /apis 到达的就是这里);
基于 path 的 handlers:
// staging/src/k8s.io/apiserver/pkg/server/mux/pathrecorder.go
func (h *pathHandler) ServeHTTP(w http.ResponseWriter, r *http.Request) {
if exactHandler, ok := h.pathToHandler[r.URL.Path]; ok {
return exactHandler.ServeHTTP(w, r)
}
for prefixHandler := range h.prefixHandlers {
if strings.HasPrefix(r.URL.Path, prefixHandler.prefix) {
return prefixHandler.handler.ServeHTTP(w, r)
}
}
h.notFoundHandler.ServeHTTP(w, r)
}
如果还是没有找到路由,就会 fallback 到 non-gorestful handler,最终可能是一个 not found handler。
对于我们的场景,会匹配到一条已经注册的、名为
createHandler
为的路由。
3.2 Create handler 处理过程
// staging/src/k8s.io/apiserver/pkg/endpoints/handlers/create.go
func createHandler(r rest.NamedCreater, scope *RequestScope, admit Interface, includeName bool) http.HandlerFunc {
return func(w http.ResponseWriter, req *http.Request) {
namespace, name := scope.Namer.Name(req) // 获取资源的 namespace 和 name(etcd item key)
s := negotiation.NegotiateInputSerializer(req, false, scope.Serializer)
body := limitedReadBody(req, scope.MaxRequestBodyBytes)
obj, gvk := decoder.Decode(body, &defaultGVK, original)
admit = admission.WithAudit(admit, ae)
requestFunc := func() (runtime.Object, error) {
return r.Create(
name,
obj,
rest.AdmissionToValidateObjectFunc(admit, admissionAttributes, scope),
)
}
result := finishRequest(ctx, func() (runtime.Object, error) {
if scope.FieldManager != nil {
liveObj := scope.Creater.New(scope.Kind)
obj = scope.FieldManager.UpdateNoErrors(liveObj, obj, managerOrUserAgent(options.FieldManager, req.UserAgent()))
admit = fieldmanager.NewManagedFieldsValidatingAdmissionController(admit)
}
admit.(admission.MutationInterface)
mutatingAdmission.Handles(admission.Create)
mutatingAdmission.Admit(ctx, admissionAttributes, scope)
return requestFunc()
})
code := http.StatusCreated
status, ok := result.(*metav1.Status)
transformResponseObject(ctx, scope, trace, req, w, code, outputMediaType, result)
}
}
- 首先解析 HTTP request,然后执行基本的验证,例如保证 JSON 与 versioned API resource 期望的是一致的;
-
执行审计和最终 admission;
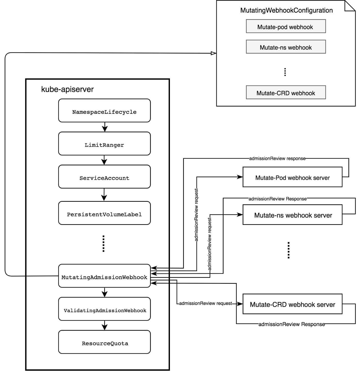
这里会执行所谓的 Mutation 操作,例如,如果 pod 打了
sidecar-injector-webhook.xxx/inject: true标签,并且配置了合适的 Mutation webhook 和 server, 在这一步就会给它自动注入 sidecar,完整例子可参考 IBM Cloud 博客 Diving into Kubernetes MutatingAdmissionWebhook。
Image Credit: IBM Cloud
-
将资源最终写到 etcd, 这会进一步调用到 storage provider。
etcd key 的格式一般是
<namespace>/<name>(例如,default/nginx-0),但这个也是可配置的。 - 最后,storage provider 执行一次
get操作,确保对象真的创建成功了。如果有额外的收尾任务(additional finalization),会执行 post-create handlers 和 decorators。 - 返回 生成的 HTTP response。
以上过程可以看出,apiserver 做了大量的事情。
另外,kube-apiserver 通过 ListWatch 监听了 etcd 的 pod 资源,因此 etcd 创建 pod 成功之后,
kube-apiserver 会收到 create 事件,将 pod 信息更新到它的 in-memory cache 里。
总结:至此我们的 pod 资源已经在 etcd 中了。但是,此时 kubectl get pods -n <ns> 还看不见它。
4 Initializers
对象持久化到 etcd 之后,apiserver 并未将其置位对外可见,它也不会立即就被调度, 而是要先等一些 initializers 运行完成。
4.1 Initializer
Initializer 是与特定资源类型(resource type)相关的 controller,
- 负责在该资源对外可见之前对它们执行一些处理,
- 如果一种资源类型没有注册任何 initializer,这个步骤就会跳过,资源对外立即可见。
这是一种非常强大的特性,使得我们能执行一些通用的启动初始化(bootstrap)操作。例如,
- 向 Pod 注入 sidecar、暴露 80 端口,或打上特定的 annotation。
- 向某个 namespace 内的所有 pod 注入一个存放了测试证书(test certificates)的 volume。
- 禁止创建长度小于 20 个字符的 Secret (例如密码)。
4.2 InitializerConfiguration
可以用 InitializerConfiguration 声明对哪些资源类型(resource type)执行哪些 initializer。
例如,要实现所有 pod 创建时都运行一个自定义的 initializer custom-pod-initializer,
可以用下面的 yaml:
apiVersion: admissionregistration.k8s.io/v1alpha1
kind: InitializerConfiguration
metadata:
name: custom-pod-initializer
initializers:
- name: podimage.example.com
rules:
- apiGroups:
- ""
apiVersions:
- v1
resources:
- pods
创建以上配置(kubectl create -f xx.yaml)之后,K8s 会将
custom-pod-initializer 追加到每个 pod 的 metadata.initializers.pending 字段。
在此之前需要启动 initializer controller,它会
- 定期扫描是否有新 pod 创建;
- 当检测到它的名字出现在 pod 的 pending 字段时,就会执行它的处理逻辑;
- 执行完成之后,它会将自己的名字从 pending list 中移除。
pending list 中的 initializers,每次只有第一个 initializer 能执行。
当所有 initializer 执行完成,pending 字段为空之后,就认为
这个对象已经完成初始化了(considered initialized)。
细心的同学可能会有疑问:前面说这个对象还没有对外可见,那用
户空间的 initializer controller 又是如何能检测并操作这个对象的呢?答案是:
kube-apiserver 提供了一个 ?includeUninitialized
查询参数,它会返回所有对象,包括那些还未完成初始化的(uninitialized ones)。